2025/11/14 財訊
我國中央銀行今(14)日晚間發布新聞稿,宣布與美國財政部已就匯率議題達成共識,並於台北時間晚間8時30分(同日美東時間上午7時30分)同步發布聯合聲明。央行強調,這份聲明延續雙方多年來的既有溝通原則,與台美近期的對等關稅談判並無任何關聯,也未曾接獲美方要求新台幣升值。
央行說明,長期以來,在美國財政部公布半年度匯率報告前,央行與美財政部會舉行1至2次例行性會議,並就總體經濟及匯率政策等議題交換意見。
本次台美聯合聲明內容,是由央行與美國財政部單獨進行多次磋商,並達成共識。央行並非行政院台美經貿工作小組成員,亦未參與我方行政團隊和美國貿易代表署及美國商務部針對對等關稅的磋商談判,本次聯合聲明與台美對等關稅談判無涉。
央行表示,本次台美聯合聲明內容延續雙方長期溝通之原則,包括:(1)不應操縱匯率,以避免阻礙國際收支之有效調整或取得不公平的競爭優勢;(2)干預匯市係以因應匯率的過度波動或失序變動為主,且宜採雙向干預。事實上,前述原則與本行現行匯率政策之實務操作一致。
此外,經與美方磋商後,央行承諾自本年12月底起,有關央行干預匯市金額等資料之發布頻率,將由現行每半年改為每季公布一次。
央行強調,雙方磋商過程中,美國財政部從未要求新台幣升值。未來雙方仍會在良好的互動基礎上,持續就總體經濟及匯率政策等議題交換意見。
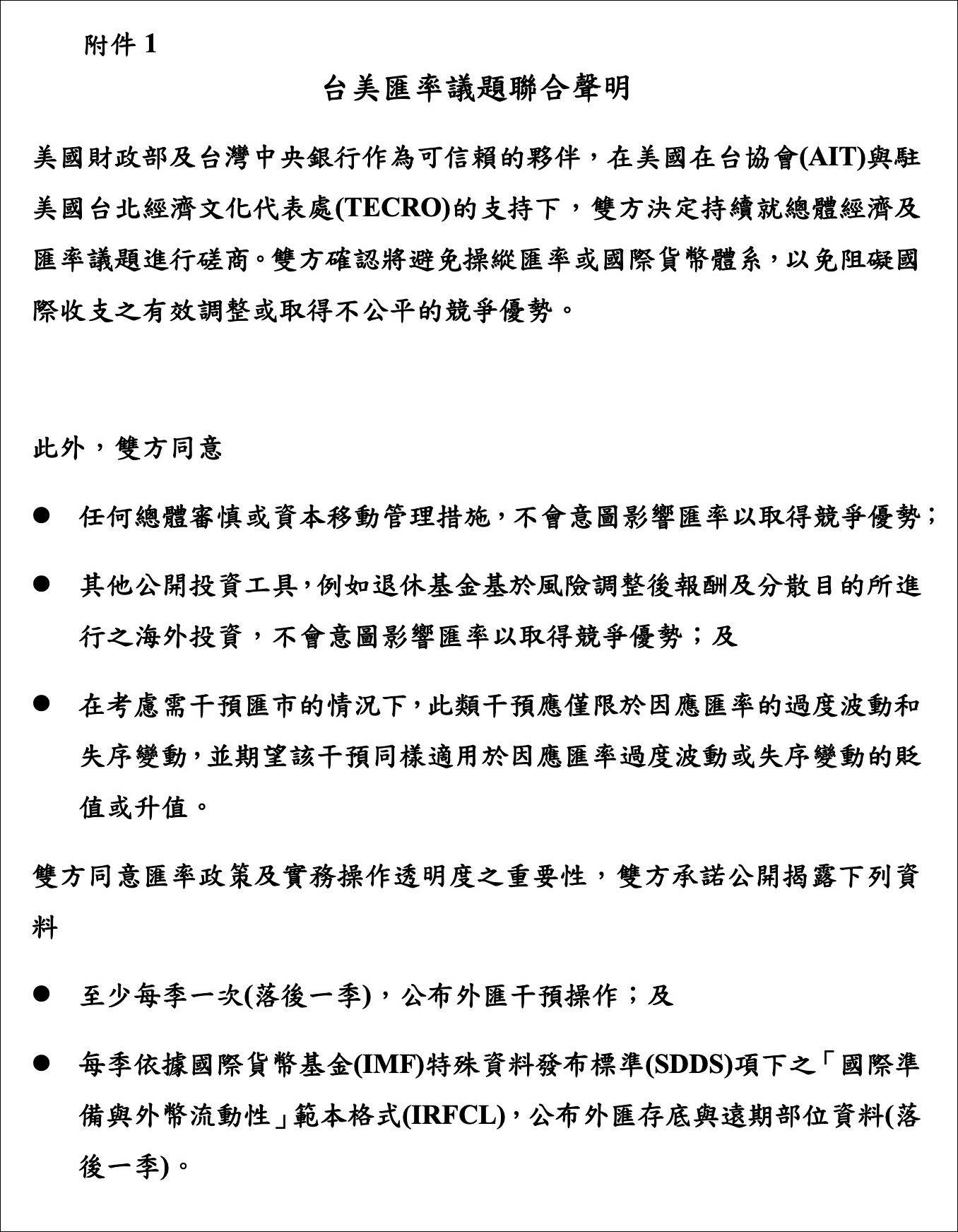
【台美匯率議題聯合聲明】全文
美國財政部及台灣中央銀行作為可信賴的夥伴,在美國在台協會(AIT)與駐美國台北經濟文化代表處(TECRO)的支持下,雙方決定持續就總體經濟及 匯率議題進行磋商。雙方確認將避免操縱匯率或國際貨幣體系,以免阻礙國 際收支之有效調整或取得不公平的競爭優勢。
