2025/12/26 工商時報 林于蘅

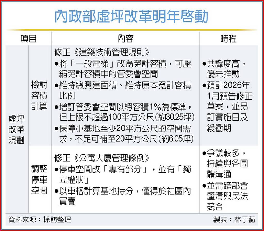
內政部推虛坪改革、拚降低公設比實現「實坪實售」,透過檢討容積計算並調整車位權屬,分別修正《建築技術規則》及《公寓大廈管理條例》兩大部分。其中,建技規則修正將一般電梯改為免計容積、增訂管委會上下限,總面積不變,原應計入容積的一般電梯面積可轉入專有面積設計,減少虛坪面積。
國土署長吳欣修表示,建技規則修正案已送核,預計115年1月初對外預告,但《公寓大廈條例》爭議仍多,不會放棄推動,還有一段時間要努力。
內政部修正《建築技術規則》設計施工篇第162條第一項第2款,將一般電梯納入免計容積空間,透過充實免計容積,可有效節制免計容積項目被挪作他用。此外,也將增訂第162條第一項第2款第2目,規範管委會空間總容積1%上限,並保障小基地建案基本需求20平方公尺,訂定上限100平方公尺,不足20平方公尺可補足差額。
吳欣修說,《建築技術規則》修正力拚在明年初預告,未來發布時會訂定正式上路的實施日及緩衝過度期,在特定時間前請領建照或已報核的都更危老案件可維持適用舊制,但考量修訂過程與公會業者已充分溝通,目前研議緩衝期應該不會太長,以求盡快上路,照顧消費者權益。
在停車空間改為專有部分,吳欣修坦言,車位銷售是長期受到詬病的項目。由於現行車位空間不得移轉,開發商將車道以公設方式擴大實際坪數登記產權,由所有消費者平均負擔,導致未購買車位者也會負擔車道空間,而購買車位的消費者,也買了超過車位實坪的空氣坪。因此需修《公寓大廈管理條例》修正,要讓法定停車空間擁有獨立權狀,以車格計算基地持分,並只由買車位的住戶分擔車道面積公設坪,同時也可區別機電、梯廳等居住公設。
但現階段要推動車位權屬改革修法確實雜音較多,吳欣修說,可能短期內還沒辦法取得共識,後續在立院還會有更多討論,但基於保障消費者權益的立場,不會放棄推動,期待更多意見出來溝通協調後,還是能順利改革。